
De Autoriteit Consument & Markt (ACM) heeft de afgelopen maanden een historisch maatregelenpakket vastgesteld dat netbeheerders en bedrijven moet helpen om de problematiek van netcongestie te verminderen.
Experimenten
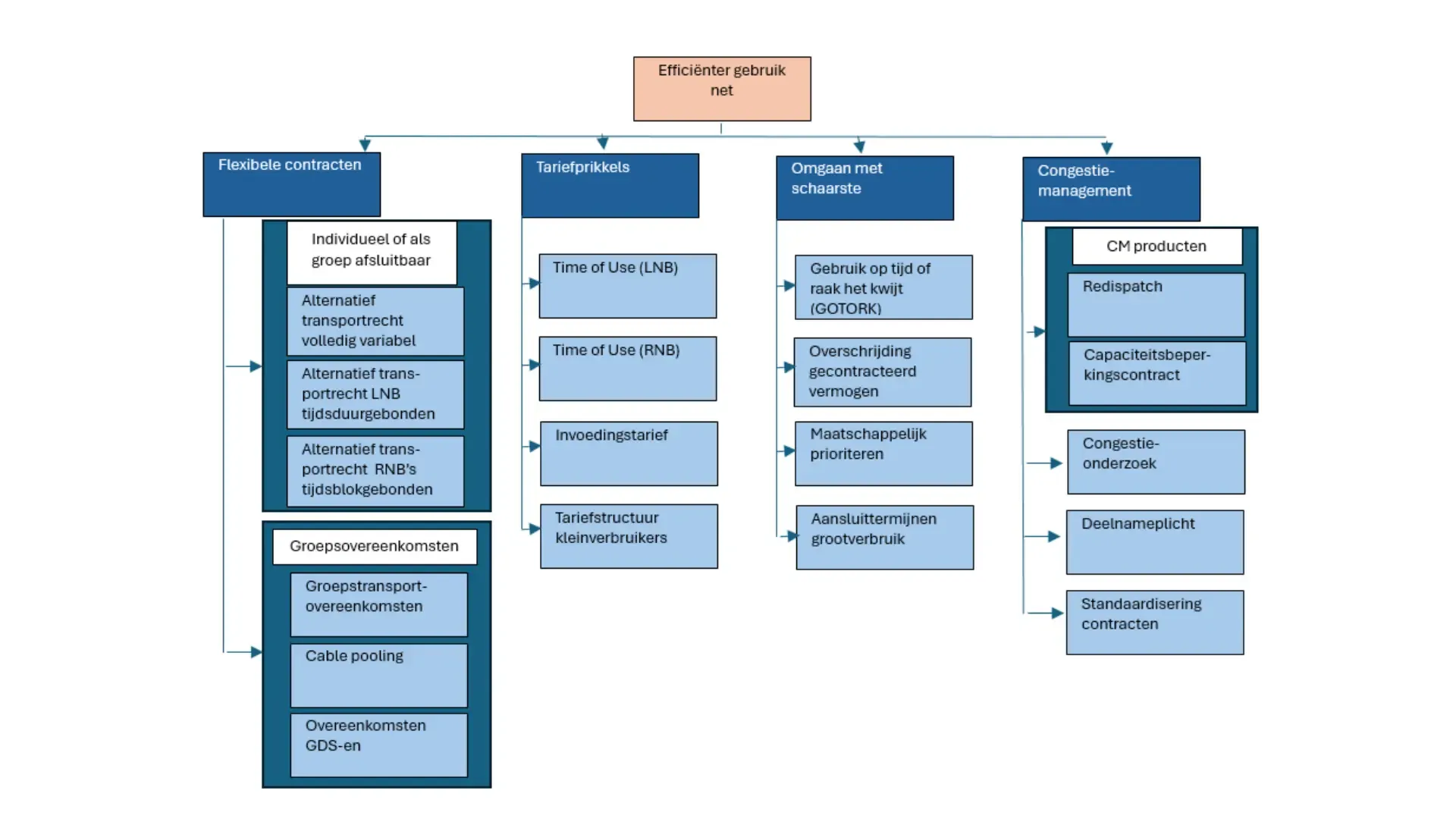
De genoemde maatregelen (red. zie afbeelding) zijn deels al in werking, en deels in voorbereiding. Naast deze maatregelen stelt de ACM op tal van vlakken te onderzoeken of er aanvullende mogelijkheden zijn om op effectieve wijze netcongestie te bestrijden. Hiervoor lopen diverse verkenningen en experimenten.

De ACM vindt het belangrijk dat bedrijven en netbeheerders hier zo snel mogelijk mee aan de slag gaan. Om de bedrijven, netbeheerders, adviseurs, overheden en andere betrokkenen hierbij te ondersteunen, heeft de waakhond nu een overzicht van alle maatregelen opgesteld. Daarin zijn alle maatregelen opgesomd die door de ACM zijn of worden getroffen om de congestie te beperken. Ook worden met het overzicht afnemers en netbeheerders geïnformeerd over de mogelijkheden voor nieuwe – of uitbreiding van – capaciteitsaanvragen in congestiegebieden en regels waarmee zij rekening moeten houden bij de afweging van hun investeringsbeslissingen.
Flexibele contracten
Een van de belangrijkste opties zijn flexibele contracten die gaan over de mogelijkheid om te kiezen voor alternatieve transportrechten – oftewel contractvormen. Dit biedt uitkomst in de gevallen dat niet alle gewenste transportrechten kunnen worden verkregen. De flexibele contracten zijn er voor 2 maatregelen: alternatieve transportrechten en groepsovereenkomsten.
Het volledig overzicht van alle congestiemaatregelen is hier te raadplegen.
De Solar & Storage Magazine Marktgids 2026 is verschenen. De jaarlijks terugkerende marktgids biedt een totaaloverzicht van de energieopslag- en zonne-energiemarkt en is een bijlage van de december 2025-editie van Solar & Storage Magazine. De marktgids kent dit jaar 14 rubrieken en bovendien zijn in samenwerking met een groot aantal bedrijven en organisaties de belangrijkste ontwikkelingen qua projecten, markt en technieken in kaart gebracht.